How to Create Complex Wave Patterns in Fusion for 3D Printing

In just a few minutes, you can go from a blank canvas to a complex, organic pen holder — without crashing Fusion or wasting filament. This workflow combines surface modeling, smart construction geometry, and a few stability-focused tricks that make a real difference once models get heavy.

Let’s walk through a practical, production-minded approach that not only looks good, but also prints efficiently.


What You’ll Learn

  • How to build complex wave patterns using surface modeling in Fusion
  • Why surfaces are often more stable than solids for organic geometry
  • How to reduce crashes when working with heavy or repetitive geometry
  • A reliable workaround for turning complex surfaces into solid bodies
  • How simple 3D-printing settings can dramatically cut print time and filament usage
 

Watch the Workflow — or Read It Step by Step

You can follow this guide in two ways:

  • Read the steps below if you want quick written instructions, reference images, and modeling notes.
  • Watch the full video at the end of this post to see the workflow in real time — including extra tips, camera angles, and shortcuts that don’t fit neatly into text.

Both formats build on each other.
Reading helps you understand why each step matters, while watching shows how to move faster in Fusion.


 

Step 1: Define the Outer Diameter with a Reference Sketch

Start a sketch on the horizontal construction plane. Create a center-diameter circle at the origin and set your outer diameter. This circle defines the maximum footprint of the pen holder.

Convert the circle to a construction line by pressing X. Since it’s only used as a reference, keeping it as construction geometry prevents accidental profile selections later — a small habit that avoids many downstream issues.

Finish the sketch using S to access Sketch Shortcuts. Staying in-context like this keeps your workflow fast and reduces unnecessary UI navigation.

 

This image shows the first sketch in Fusion, where a center-diameter circle is created at the origin on the horizontal construction plane. The circle defines the outer diameter of the pen holder and is later converted to construction geometry so it can be used as a stable reference without creating an active profile. Starting with simple, well-constrained reference geometry like this makes the entire modeling process more predictable and reduces errors when building complex surface-based patterns later in the workflow.

Step 2: Create an Offset Plane for the Wave Generator

Create an offset plane from the circle edge. Set the distance to half the diameter — 50 mm if you’re following my values.

Yes, this could be driven by a user parameter. But for a fast, focused tutorial, fixed values keep the timeline simpler and easier to follow. Parameters are powerful, but not always necessary.

Start a new sketch on the offset plane. Zoom in, press L, and draw a short line. The exact length isn’t critical, but around 2 mm works well for this setup.

At this point, you have:

  • A construction circle
  • An offset plane
  • A short profile line at the circle edge
 

This image shows the creation of an offset construction plane in Fusion, positioned 50 millimeters from the reference circle. The offset plane defines where the wave-generating geometry will be built, separating complex surface features from the base sketch. Using construction planes like this keeps the timeline organized and makes it easier to control complex patterns without overloading a single sketch or feature, which improves stability when working with organic geometry.

This image shows a new sketch created on the offset construction plane, where a short line is drawn near the edge of the reference circle. This line will be used as the profile for a surface sweep that generates the organic wave pattern around the pen holder. Keeping the profile simple and unconstrained allows Fusion to handle high twist values more reliably, which is especially important when creating complex surface geometry that would be difficult or unstable to model using solid features alone.

Step 3: Sweep the Wave Using Surface Modeling

Press S, switch to the Surface workspace, and start a Sweep.

Surface modeling is key here. Unlike solid sweeps, surfaces allow open profiles, making them ideal for organic or patterned geometry that would otherwise fail or become unstable.

Use the short line as the profile and the construction circle as the path. Set the twist angle to 360 × 30. This creates the repeating wave pattern around the circumference.

Feel free to experiment with this value later — higher twists increase visual complexity but also computational load.

 

This image shows a surface sweep in Fusion, where a short profile line is swept along a circular path with a high twist angle to generate the organic wave pattern around the pen holder. Using the Surface Sweep tool instead of a solid sweep allows Fusion to handle extreme twist values and open profiles, which is crucial when creating decorative or patterned geometry.

Step 4: Project Associative Curves for Control Geometry

Create a new sketch on the original construction plane. Use Project to capture one of the wave edges.

Make sure Projection Link is enabled. This keeps the sketch associative, meaning it updates automatically if the surface geometry changes — essential for iterative design.

Create another offset plane, this time about 10 mm above the construction plane. Start a sketch on it and project the opposite wave curves from the surface.

If it’s unclear which edges you’re selecting, temporarily hide the surface body. This quick check prevents projecting the wrong geometry.

You should now see two purple projected curves at different heights. Purple indicates linked geometry.

Before moving on, orbit the model using the ViewCube and visually confirm everything looks correct.

 

This image shows the Project tool in Fusion being used to project the wave-like edges from the surface sweep onto a sketch plane. Projected geometry creates an associative reference curve that updates automatically if the underlying surface changes, which is critical when iterating on complex organic patterns. By driving later features from projected curves instead of manually redrawing geometry, you maintain design intent and avoid subtle mismatches that can cause downstream lofts or blends to fail.

This image shows a second offset construction plane created above the projected wave profile in Fusion. Placing sketches and reference geometry on separate planes helps keep complex models modular and easier to debug, especially when working with organic surface features. By spacing construction planes vertically, you gain precise control over the height of each patterned section, which is useful later when lofting between profiles and when repeating the geometry to build up the full height of the pen holder.

This image shows the Project command in Fusion being used to capture wave-shaped edges from the surface geometry onto a sketch plane. The projected curves become associative guide geometry, meaning they stay linked to the original surface and update automatically if the pattern is adjusted later. This approach is especially useful in organic modeling workflows, where multiple features depend on the same underlying curves. By projecting instead of redrawing, you preserve geometric accuracy and reduce the risk of downstream lofts or blends failing due to mismatched profiles.

This image shows two projected sketches in Fusion, created from different construction planes. Each sketch captures a different portion of the wave geometry generated by the surface sweep, which is why the two sinus-like curves appear almost mirrored. Because these curves are projected with associative links enabled, they stay connected to the original surface and update automatically if the sweep is modified. Working with multiple projected profiles like this gives you precise control over how the pattern evolves along the height of the model, while keeping downstream operations such as lofts and boundary fills robust and less prone to failure than if the curves were manually recreated.

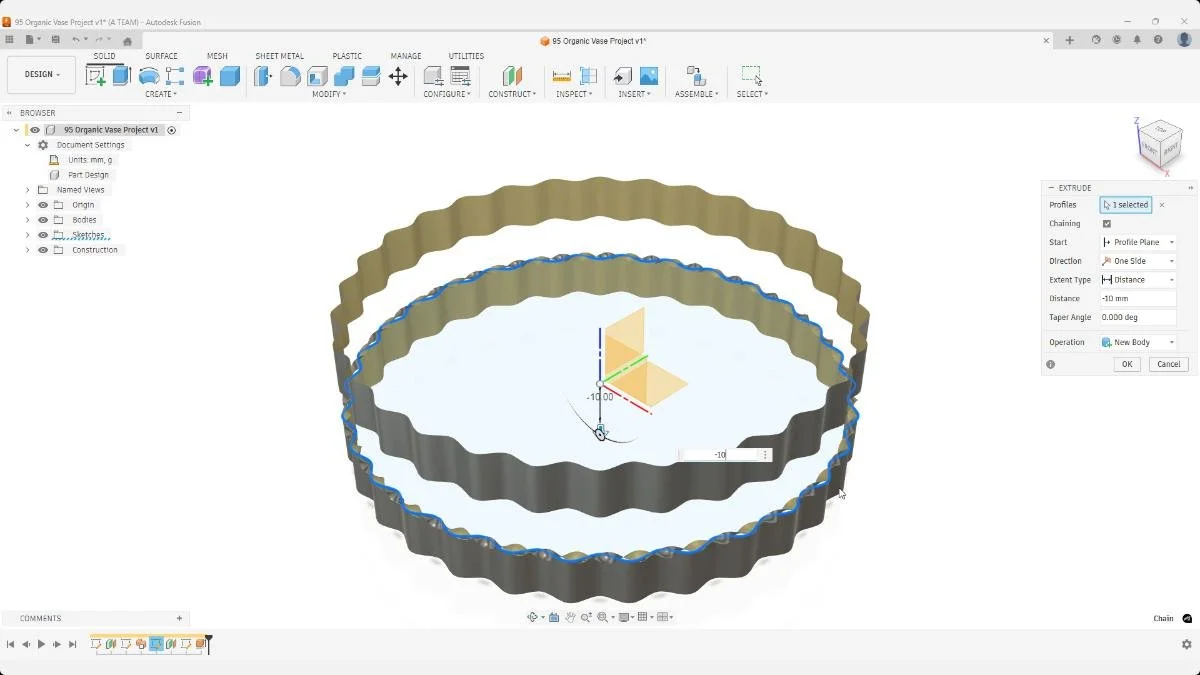
Step 5: Create Reference Surfaces with Controlled Extrusions

Extrude each wave-like profile 10 mm, in opposite directions. These thin surfaces act as reference geometry.

By working with surfaces instead of solids, you can blend complex shapes smoothly and with far less risk of Fusion failing during computation.

Save the project here. Complex geometry compounds quickly, and versioning gives you a safe rollback point.

 

This image shows two wave-like profiles being extruded in Fusion to create thin surface sections at different heights. These surfaces act as reference geometry that will later be connected using a surface loft. Creating these as separate surface bodies keeps the geometry lightweight and easier for Fusion to compute compared to extruding full solid features at this stage. Working with intermediate surface sections like this improves stability when building complex organic patterns and provides precise control over how the shape transitions along the height of the pen holder.

Step 6: Loft Between Surfaces with Tangency Control

Hide the original sweep surface to declutter the workspace.

Activate Surface Loft and loft between the profiles. Set continuity to G1 Tangency.

G1 Tangency ensures that surfaces meet with continuous direction, eliminating sharp transitions. For organic patterns, this improves both visual quality and 3D-printability by avoiding abrupt curvature changes that can cause slicer artifacts.

Mirror this section using the earlier construction plane. It sits perfectly aligned with the geometry.

You can mirror as:

  • Join for a cleaner Browser
  • New Body if you want flexibility for appearances or debugging
 

This image shows a surface loft in Fusion connecting two wave-shaped profiles created at different heights. The loft is set with tangency continuity (G1), which ensures a smooth transition between the surfaces without sharp changes in direction. Using surface lofts with controlled continuity is especially effective for organic designs, as it produces clean, flowing geometry that is both visually smoother and more reliable for downstream operations such as mirroring, boundary fill, and conversion to solid bodies for 3D printing.

This image shows the Mirror command in Fusion being used to reflect the patterned surface body across a construction plane and join it into a continuous section. Mirroring half of the geometry is an efficient way to maintain perfect symmetry without modeling the full shape manually, which reduces the number of complex features Fusion has to compute. Joining the mirrored result into a single body also simplifies the Browser structure and makes later operations such as boundary fill, patterning, and filleting more robust and predictable.

Step 7: Use a Boundary-Based Solid Strategy (Crash Prevention)

At this point, it’s tempting to patch everything, convert the model to a solid, and apply a shell. In theory, that workflow is valid. In practice, geometry of this complexity can push your system hard, especially if you’re working on a mid-range laptop or a desktop with limited RAM or GPU resources.

A more robust approach is to create a 90 mm diameter circle inside the model and extrude it both upward and downward beyond the total height of the pattern. This cylinder acts as a boundary volume and lets you control exactly which region will be converted into a solid later on.

It’s a good idea to save a new version before continuing, since the next steps involve heavier computations.

Next, patch the top and bottom of the patterned surface. Closing the surfaces in smaller, controlled sections reduces the computational load compared to processing the entire height in one operation, which helps keep the workflow responsive even on less powerful hardware.

Now use Boundary Fill.

Boundary Fill is ideal for organic geometry because it generates solids by selecting enclosed volumes instead of relying on feature-based solid logic that often fails in complex cases.

Select all bounding surfaces and choose the interior cell. Switch to top view to clearly see the correct region.

Hide the surface bodies and inspect the solid result.

 

This image shows a sketch in Fusion where a circular profile is created inside the wave-patterned surface geometry. This circle is later extruded to form a cylindrical boundary volume that defines the interior region of the pen holder. Using a simple, clean boundary shape like this makes subsequent operations such as boundary fill more predictable and less computationally demanding, since Fusion only has to solve the solid volume within a well-defined enclosure rather than processing the full complexity of the patterned surfaces at once.

This image shows a circular profile being extruded in Fusion to create a cylindrical body that defines the interior boundary of the pen holder. The extrusion is set to extend both upward and downward beyond the patterned surface geometry, ensuring that the cylinder fully encloses the region that will later be converted into a solid using boundary fill. Defining a simple, continuous boundary volume like this reduces computational complexity and gives you precise control over the internal dimensions of the final model, which is especially helpful when preparing organic designs for reliable 3D printing.

This image shows the Patch command in Fusion being used to close the open top of the patterned surface geometry. By patching the boundary edges, the surface model becomes a closed volume, which is a prerequisite for generating solid geometry with tools like Boundary Fill. Closing the surface at this stage also limits how much geometry Fusion needs to process in a single operation, making subsequent solid creation more stable and predictable—especially when working with dense, wave-based patterns intended for 3D printing.

This image shows the Boundary Fill command in Fusion being used to generate a solid body from the closed surface geometry of the pen holder. By selecting the enclosing surfaces and choosing the interior cell, Fusion computes the volumetric region and converts it into a watertight solid. Boundary Fill is particularly effective for organic or highly patterned models like this, where traditional solid features such as Shell often struggle. This approach gives you a clean, printable solid while keeping the surface-based workflow flexible and computationally manageable earlier in the design process.

Step 8: Pattern the Body and Assign Appearance

Before multiplying geometry, assign an appearance by pressing A.

Everything created later in the timeline inherits this appearance, saving time and keeping visuals consistent. Use search inside the Appearance dialog instead of browsing — it’s significantly faster.

Press S, choose Rectangular Pattern, and pattern along the blue Z-axis. Set spacing to 20 mm, matching the height of the mirrored body.

You now have the full height of the pen holder. Save again before moving on.

 

This image shows the Appearance editor in Fusion being used to apply a plastic material to the pen holder model. Assigning an appearance at this stage is useful because any features created later in the timeline can inherit the same material, which keeps the visual presentation consistent across patterned sections. Applying materials early also helps with visual validation of surface continuity and curvature, making it easier to spot shading artifacts or irregular transitions that could indicate underlying geometry issues before exporting the model for 3D printing.

 

This image shows the Rectangular Pattern tool in Fusion being used to stack the patterned pen holder section along the vertical axis. By patterning the body with a fixed spacing that matches the height of the mirrored segment, you can build up the full height of the model with exact repetition and alignment. This approach is both faster and more precise than manually modeling each section, and it keeps the timeline compact. It also makes late-stage design changes easier, since adjusting the original segment automatically updates all patterned instances, which is ideal for iterative workflows and 3D-printable designs.

Step 9: Fillets for Printability and Finish

Press F and apply:

  • A 3 mm fillet to the inner edge
  • A 1 mm fillet to the outer edge

These values balance aesthetics and print reliability. Larger fillets reduce stress concentrations and improve layer adhesion, especially on curved organic surfaces.

 

This image shows the Fillet command in Fusion being applied to the top rim of the pen holder to round over sharp edges. Adding fillets at this stage improves both the visual quality and the usability of the printed part, making the rim more comfortable to touch and less prone to chipping or stringing during 3D printing. Small, controlled fillet values are also more reliable on complex organic geometry, as they reduce the likelihood of edge failures compared to larger radii on highly detailed surfaces.

Step 10: Clean Up the Bottom and Finalize the Model

The original patched bottom is too wide. Hide it using V and create a new patch that matches the inner diameter.

Extrude this patch 3 mm upward with Join. This creates a clean, flat base while inheriting the existing appearance.

The model is now complete.

 

This image shows the Patch tool in Fusion being used to close the bottom opening of the pen holder. Sealing the bottom surface creates a fully enclosed volume, which is required for generating a watertight solid suitable for 3D printing. Closing the bottom at this stage also gives you more control over wall thickness and interior geometry, making it easier to fine-tune the model for strength, print time, and material usage before exporting the final STL.

This image shows the Extrude command in Fusion being used to thicken the bottom base of the pen holder by adding a solid layer. Increasing the base thickness improves stability and durability in the printed part, reducing the risk of warping or cracking during use. Adding this material as a joined feature at the end of the timeline also keeps the model easy to modify, since you can quickly adjust the base thickness later if you need to balance print time, material usage, and structural strength.

Step 11: Reduce Print Time and Filament Usage

Before exporting, it’s worth looking at slicer settings.

Lowering infill percentage has a dramatic impact on print time. If the pen holder doesn’t need structural strength, reducing infill can shave hours off a print.

Lower infill also saves filament — often several meters per print. Over time, that adds up to real cost savings.

 

This chart illustrates how 3D printing time increases as the infill percentage is raised for the pen holder model. Even relatively small changes in infill can add a noticeable amount of print time, since the printer has to lay down more internal structure on every layer. For decorative or non-load-bearing objects like a pen holder, lowering infill is often an efficient way to reduce total print time without sacrificing real-world usability.

 

This chart shows how filament consumption increases as the infill percentage is raised for the pen holder model. Higher infill means more internal material is printed on every layer, which directly translates into greater filament usage. For functional parts that don’t carry mechanical loads, reducing infill is often one of the simplest ways to lower material cost per print while still achieving sufficient rigidity for everyday use.

 

Key Takeaways

  • Surface modeling is far more stable than solids for organic patterns
  • Associative projections make iteration faster and safer
  • Boundary Fill is one of the most reliable tools for complex geometry
  • Mirroring and patterning surfaces first reduces computational load
  • Small infill adjustments can massively improve print efficiency

If you want more workflows like this — especially the ones people often overlook — check out the related tutorials linked on the channel.

Happy 3D modeling, and I’ll see you in the next one.



🧰 Tools & Deals

I’ve gathered some of the tools, software, and gear I personally use and recommend for CAD work, 3D printing, and making things in one place. Some links may include discounts or special offers that can help you level up your workflows.

Please note: some of the links are affiliate links, which means I may earn a small commission at no extra cost to you. This helps support the site and the creation of free Fusion tutorials.

Explore everything here: The Maker Letters – Tools & Deals .

⏱ Chapters

  • 00:16 Create the First Sketch in Fusion
  • 00:46 Offset Plane Setup for a Wave Pattern
  • 00:59 Sketch Setup for the Wave Geometry
  • 01:23 Rotational Sweep Surface Workflow
  • 01:51 Generate a Sinus Wave from a Surface
  • 02:17 Offset Plane for the Second Wave Sketch
  • 02:35 Project Wave Geometry from the Surface
  • 03:20 Extrude Wave Curves from the Surface Model
  • 04:08 Surface Loft with G1 Tangency Explained
  • 04:47 Mirror the Surface Model Using an Offset Plane
  • 05:28 Crash-Safe Geometry Setup for Complex Models
  • 05:41 Over-Extruding Surfaces for Stable Calculations
  • 06:17 Patch Surfaces to Create Closed Boundaries
  • 06:49 Boundary Fill: Turning Surfaces into Solids
  • 07:35 Inspect the Solid Body and Hide Surface Geometry
  • 07:51 Fast Appearance Search in Fusion
  • 08:14 Rectangular Pattern with Spacing Distribution
  • 08:55 Fillets on Complex Geometry
  • 09:28 Patch the Bottom and Inherit Appearance
  • 10:05 Infill vs Print Time and Filament Usage
  • 10:28 Outro and Recommended Fusion Workflows

In this tutorial, you’ll learn a practical surface-modeling workflow in Fusion for creating complex, wave-based patterns without overwhelming your computer. The project focuses on building an organic pen holder, but the techniques apply to any cylindrical or rotational design where you want smooth, repeating surface detail.

You’ll see how to combine sketches, surface sweeps, projected curves, lofts, mirroring, and boundary fill to construct geometry that stays editable and stable as the model grows in complexity. The video also covers why surface modeling is often a better choice than solids when working with sinus-like patterns, and how to structure your timeline to avoid unnecessary recomputation on heavier models.

Toward the end, the tutorial connects CAD decisions to real-world 3D printing results, showing how simple slicer settings like infill percentage can dramatically affect print time and material usage. If you’re designing decorative or non-load-bearing parts, these small adjustments can save hours per print and reduce filament cost without sacrificing function.

This workflow is aimed at makers, engineers, and CAD users who want to push more organic designs in Fusion while keeping their projects responsive, predictable, and ready for 3D printing.

 

You Might Also Like

If you enjoyed this Fusion project, here are three beginner-friendly tutorials that focus on parametric design, clean modeling workflows, and practical 3D-printable objects — ideal for building strong fundamentals in Fusion.

Each tutorial walks through a complete modeling workflow — from sketches and construction geometry to surface and solid features — helping you build cleaner, more adaptable, and 3D-print-ready designs in Fusion.

Previous
Previous

Sine Wave Fan Grille in Fusion – Step-by-Step Tutorial

Next
Next

How to Design a Fully Parametric 3D-Printed Clock in Fusion (From CAD to Manufacturing Costs)