Five Fantastic Fillet Facts in Fusion

Updated December 16, 2025

Fillets are one of the most powerful yet often misunderstood tools in Fusion. They do more than soften sharp edges — they improve strength, support clean surface transitions, and make designs easier to modify. This post breaks down five practical ways fillets can improve both your workflow and your final parts. Each example focuses on real modeling scenarios you can apply immediately. A full step-by-step video walkthrough is included at the end.

What You’ll Learn

  • How Full Round Fillets help your models adapt automatically during design changes
  • When to use Variable Fillets to create controlled, custom curvature
  • The difference between applying fillets in sketches versus solid bodies
  • How fillets improve strength by reducing stress concentrations
  • Which advanced fillet options in Fusion give you cleaner, more professional results

Watch the Workflow — or Read It Step by Step

You can follow this guide in two ways:

  • Read the steps below if you want quick written instructions, reference images, and modeling notes.
  • Watch the full video at the end of this post to see the workflow in real time — including extra tips, camera angles, and shortcuts that don’t fit neatly into text.

Both formats build on each other.
Reading helps you understand why each step matters, while watching shows how to move faster in Fusion.

1. Full Round Fillets for Seamless Iterations

Full Round Fillets automatically adjust to changes in your model geometry, making them ideal for designs that go through multiple iterations. This keeps your workflow efficient as the design evolves.

Why they’re useful:

  • Automatically adapt to geometry changes, saving time during revisions
  • Well suited for clean, professional, and flexible models

How to apply a Full Round Fillet:

  • Select the faces or edges you want to round
  • Open the Fillet tool and choose Full Round Fillet
  • Adjust parameters if needed — Fusion updates the fillet as the model changes

A full round fillet replaces the center face between two parallel faces, creating a smooth semicircular profile. This approach is useful when you want a perfectly continuous round transition instead of managing multiple edge fillets, especially for handles, grips, or rounded profiles.

 

2. Variable Fillets for Custom Designs

Variable Fillets let you change the radius along an edge, which is useful for organic shapes and parts with changing curvature.

Why they’re useful:

  • Ideal for organic or ergonomic designs
  • Add visual interest and design intent

How to create a Variable Fillet:

  • Open the Fillet tool and select an edge
  • Add points along the edge
  • Adjust the radius at each point to control the shape

Pro tip: Variable Fillets work well when transitioning smoothly between different shapes or proportions.


The top circular edge of the cup is selected as the target for a fillet operation. Selecting a clean, uninterrupted edge ensures predictable results and avoids failures caused by small breaks or tangent discontinuities in the geometry.

The highlighted rim edge shows the active fillet selection, with a green radius point visible from the variable radius option. These points define where the fillet size is evaluated along the edge, making it easier to control how the radius transitions and to avoid partial fillets or abrupt changes around circular or tapered geometry.

A variable radius fillet is applied around the cup rim, allowing the fillet size to change along the edge. Radius points along the rim control how the fillet grows or shrinks, making it possible to soften specific areas while keeping tighter transitions elsewhere without modifying the underlying sketch or solid geometry.

 

3. Fillets for 3D Bodies and 2D Sketches

Fillets can be applied both in sketches and on solid bodies, depending on where they make the most sense in your workflow.

Why they’re useful:

  • 3D bodies: Smooth sharp edges after modeling for better ergonomics
  • 2D sketches: Round corners before extruding for simpler, more predictable geometry

How to apply a fillet:

  • Select the edge or sketch corner
  • Set the desired radius
  • Preview and apply

A fillet is applied to an edge on a solid body using the Fillet tool in the solid modeling environment. The operation modifies the existing edge geometry directly in the timeline, allowing edge softening without editing sketches or upstream features, which helps maintain a stable and predictable parametric model.

 

4. Fillets for Strength and Durability

Fillets are not just cosmetic. They reduce stress concentrations at sharp edges, which improves part strength and longevity.

Why they’re useful:

  • Reduce mechanical stress
  • Improve durability and reliability

For parts exposed to load or repeated use, fillets are a practical design choice.


A constant radius fillet is applied to the slot edges of a solid body to remove sharp internal corners. By smoothing these transitions, the fillet reduces stress concentrations that can weaken parts under load or repeated use, improving durability and reliability in functional and 3D-printed components.

 

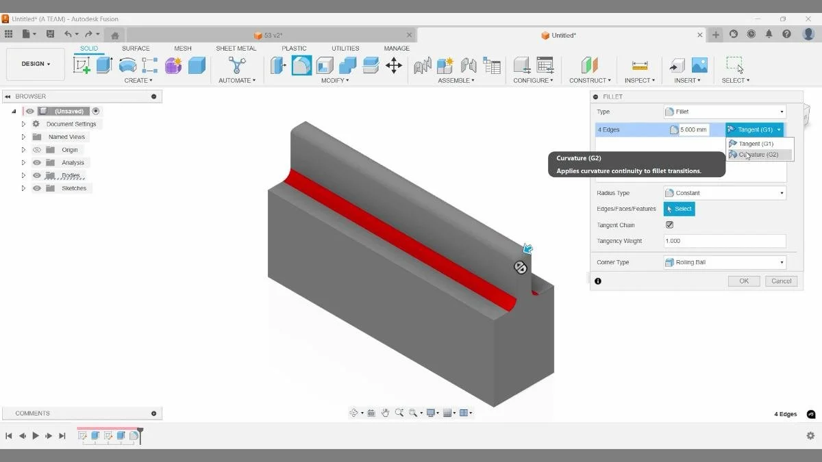
5. Advanced Fillet Options in Fusion

Fusion includes several advanced fillet controls that give you more precision and consistency.

Why they’re useful:

  • Selection sets: Apply fillets to multiple edges at once
  • Curvature options:
    • G1 (Tangent): Smooth tangency with a small curvature change
    • G2 (Curvature continuity): Continuous curvature for a more refined surface
  • Corner styles: Control how fillets behave at intersecting edges

Experimenting with these settings helps you find the right balance between appearance and function.


A curvature continuity (G2) fillet is applied to the slot edges, ensuring the fillet blends smoothly into adjacent faces by matching curvature rather than just tangency. This results in cleaner surface flow, reduced visual breaks, and higher-quality results for visible parts and rendered designs.

 

Key Takeaways

Fillets in Fusion offer both functional and aesthetic advantages. These five examples show how they can improve workflow efficiency, model robustness, and surface quality. Whether you’re a student or a beginner, these techniques translate directly to better designs.

For a detailed step-by-step walkthrough, watch the video at the end of this post. Subscribe to The Maker Letters for more free Fusion tutorials and practical modeling tips.


🧰 Tools & Deals

I’ve gathered some of the tools, software, and gear I personally use and recommend for CAD work, 3D printing, and making things in one place. Some links may include discounts or special offers that can help you level up your workflows.

Please note: some of the links are affiliate links, which means I may earn a small commission at no extra cost to you. This helps support the site and the creation of free Fusion tutorials.

Explore everything here: The Maker Letters – Tools & Deals .

⏱ Chapters

  • 00:00 Full Round Fillets

  • 00:19 Variable Fillets in Fusion

  • 00:46 Solid modeling vs Sketch Fillets in Fusion

  • 01:00 What is the Function of a Fillet Fusion

  • 01:13 G1 vs G2 curvature Fusion

This video demonstrates how fillets improve strength and stress distribution in Fusion by removing sharp internal edges. You’ll see how adding the right fillet reduces stress concentrations and results in more durable, print-ready parts. Ideal for functional designs, mechanical components, and parts exposed to repeated loads.

You Might Also Like

If you found this fillet-focused Fusion tutorial useful, these beginner-friendly guides build directly on the same fundamentals — sketch control, parametric thinking, and clean, production-ready geometry.

Together, these tutorials reinforce core Fusion skills like parametric control, sketch-driven modeling, and design intent — making it easier to create parts that stay flexible, editable, and ready for real-world manufacturing or 3D printing.

Previous
Previous

Design a 3D Printed Lampshade in Autodesk Fusion CAD Software

Next
Next

How to add User Parameters in Fusion